Hi,
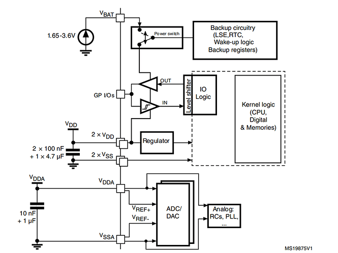
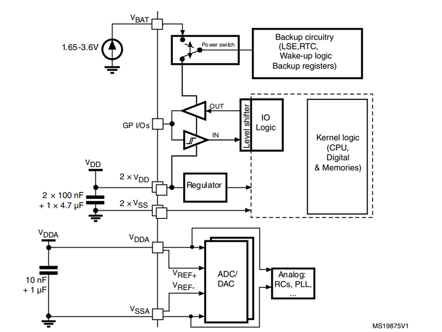
I am working on a voltage glitch insertion attack on the STM32F0 microcontroller. I am analyzing the board, looking for a power point where to insert the glitch and I have seen that in the article (Replicant: Reproducing a Fault Injection Attack on the Trezor One) the STM32F4 has a similar scheme. I have the problem that there is no VCAP line. Do you think that if I make my attack on the VDD line, will the regulator prevent me from inserting the glitch?
Best regard.
